
ZC-3000-4壓力校驗儀是以微處理器為基礎核心的手提式交、直流供電壓力校驗器,本儀器應用在那些沒有電源,而壓力儀表又需維修和校驗的場合。儀器內的壓力傳感器具有較小的回差特性,并在兩倍滿壓沖擊下仍保持正確的測量結果。儀器的所有操作均通過密封薄膜鍵盤,即使在不利的氣候條件下也能確保可靠工作。參數選擇,零位調整,記錄測量數據,查詢測量結果等都可由鍵盤操作輕松取得。
ZC-3000-4壓力校驗儀測量壓力精度為±0.1%-±0.05%。在測試過程中校驗儀為傳感器或變送器提供24V回路電源,并測量它們的輸出值。儀器在微處理機的控制下提供了許多優點,如:測量壓力單位的轉換,測量電參數的轉換,文件菜單內多種數據的設定,被檢傳感器或變送器的數據記錄、查詢等。同時儀器的可靠性和適用性大大提高,微處理器所包含的軟件完成了傳感器線性化和失調校正,并通過鍵盤對儀器進行精確校驗操作。
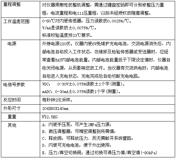
ZC-3000-4壓力校驗儀的技術參數:


版權所有 Copyright(©)2009-2011 江蘇力科儀表有限公司
電話號碼:0517-86909222 商務熱線:15305232668 傳真:0517-86909221
地址:江蘇省金湖縣工業園
技術支持:易品網站建設專家 蘇ICP備13047422號-2